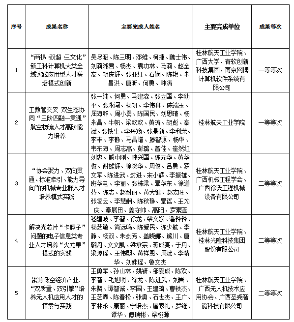
近日,自治区教育厅下发《关于公布2023年广西高等教育自治区级教学成果等次评定结果的通知》(桂教高教〔2024〕4号),best365官网作为第一完成单位获5项本科教学成果奖。《“两梯·双超·三文化”新工科计算机大类全域实践应用型人才联培模式创新》《工数管交叉双生态协同 “三阶四融一贯通”航空物流人才高阶能力培养》获评一等等次,《协会聚力、双向贯通、标准牵引、能力导向的机械专业群人才培养模式实践》《解决光芯片“卡脖子”问题的电子信息类专业人才培养“火龙果”模式的实践》《聚焦低空经济产业,“双质量、双引擎”培养无人机应用人才的探索与实践》获评二等等次。
广西高等教育自治区级教学成果等次评定工作的开展是贯彻落实全国和自治区科教兴国、人才强国、创新驱动发展等战略和落实立德树人根本任务的重要举措,是对我区高校人才培养工作和教育教学改革进展和成绩的体现。获奖成果是学校近年来立德树人、潜心教书育人和教学改革等方面特色与成效的具体体现,展现了学校在教育教学改革、应用型人才培养模式等工作中所取得的新成就。评选工作开展以来,学校领导高度重视,教务处多次邀请校内外专家指导成果负责人进行预答辩和修改材料,为教学成果成功评选奠定了坚实基础。下一步,学校将以此为契机,健全教学成果培育、表彰激励、推广应用机制,充分发挥优秀成果的示范引领作用,全面提高学校本科教学质量。


信息来源:教务处
文字/图片/送审:朱帅玲|审核:王国富|编辑:刘亚宁