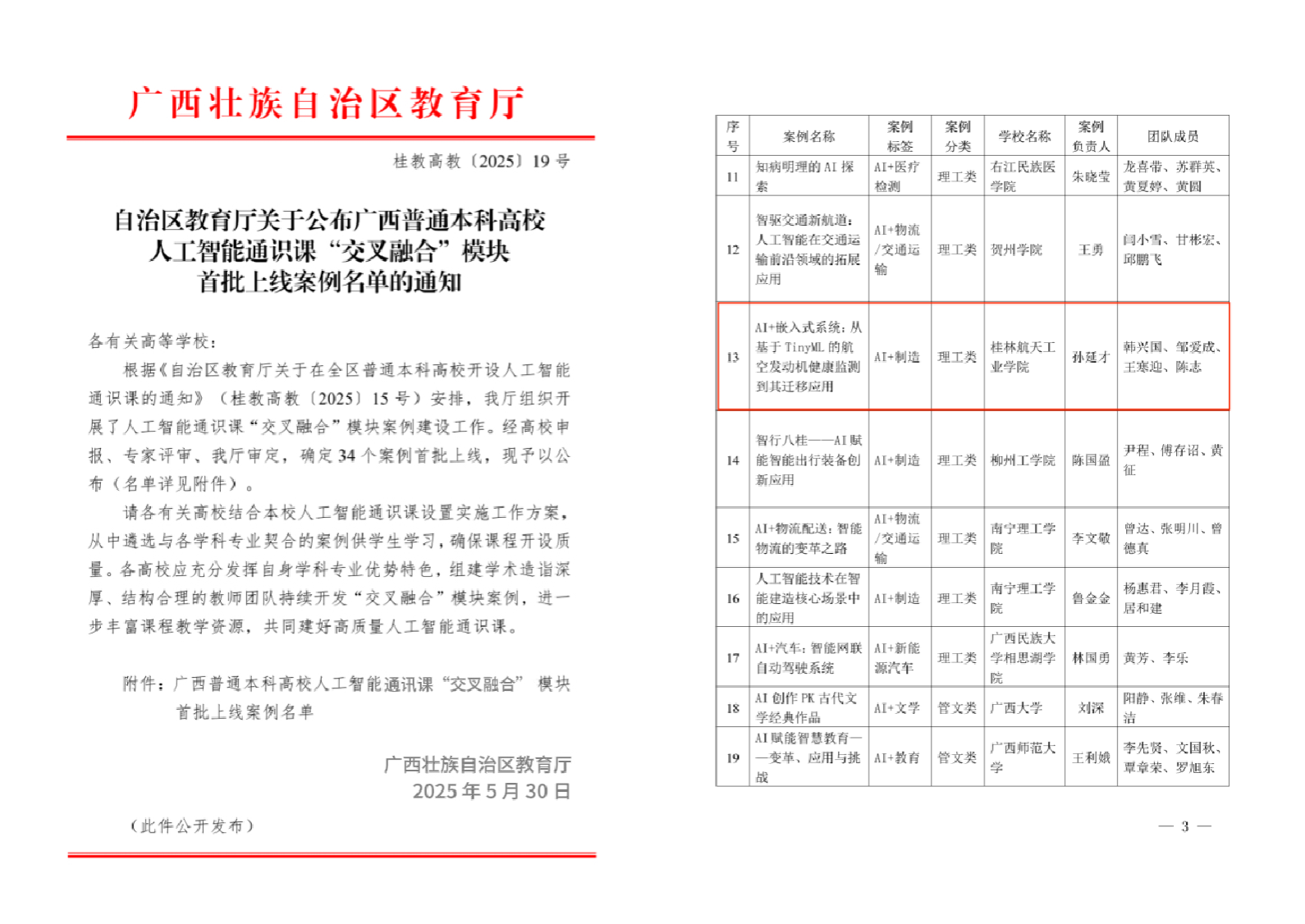
近日,根据《自治区教育厅关于公布广西普通本科高校人工智能通识课”交叉融合”模块首批上线案例名单的通知》,best365官网申报的《AI+嵌入式系统:从基于TinyML的航空发动机健康监测到其迁移应用》案例成功入选首批上线案例名单,本次全区共有34个案例获得认定。

该案例以TinyML(微型机器学习)技术为核心,聚焦航空发动机健康监测这一工程实际需求,案例将人工智能算法与嵌入式系统深度融合,实现了在资源受限的硬件环境下进行实时智能分析。通过传感器数据采集、特征提取、模型训练到边缘端推理的完整技术链条,展现了AI技术在传统工程领域的创新应用。

案例的突出特点在于跨领域迁移应用能力。从航空发动机监测出发,技术方案可扩展至工业设备维护、健康诊断、智慧农业、智能家居等多个应用场景,体现了人工智能技术的通用性和实用性。作为”交叉融合”模块案例,该教学资源将机械工程、计算机科学等多学科知识有机结合,为学生提供了理论与实践并重的学习体验。案例采用项目式教学方法,引导学生从实际工程问题出发,培养跨学科思维和系统工程能力。
该案例将面向全区高校开放共享,为广西普通本科高校人工智能通识课提供优质教学资源,通过学习该案例,学生可以深入理解人工智能技术在工程领域的应用原理和实现方法,提升解决复杂工程问题的能力。
案例的成功入选,也为best365官网进一步深化新工科建设、推进跨学科人才培养提供了良好平台,提升了best365官网在人工智能与工程技术交叉领域的学术影响力,为硕士学位点建设营造良好的学科发展环境。此次入选体现了best365官网在人工智能教育方面的积极探索和创新实践,为推动广西高等教育数字化转型作出了积极贡献。
信息来源:机电工程学院
作者:孙延才|一审:杨华|二审/编辑:魏思雨|三审:李雨思